华体会体育

0371-61233658(总部) 0373-3375658(本部)
中文 |

华体会体育 > 华体会体育 > 集团新闻> 烟塔施工分公司中电投分宜电厂2×660MW机组扩建工程荣获国家优质工程奖

烟塔施工分公司中电投分宜电厂2×660MW机组扩建工程荣获国家优质工程奖

发布时间:2021-12-15 11:00:30    浏览量:    来源:本站

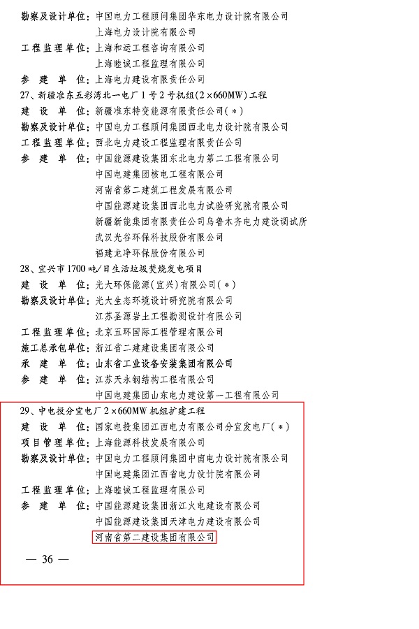
近日,中国施工企业管理协会发布《关于表彰2020—2021年度国家优质工程奖的决定》,由烟塔施工分公司承建的中电投分宜电厂2×660MW机组扩建工程荣列其中,荣获国家优质工程奖。


中电投分宜电厂660MW机组扩建工程位于江西省新余市分宜县,标段包含一座240m烟囱,两座160m高、淋水面积10000㎡的冷却塔及循环水泵房等附属工程。该项目是江西省十三五”重点建设项目,工程的投运对进一步优化区域电源结构,加快推进清洁能源建设,促进江西地方经济发展具有积极作用。

 

2020—2021年度国家优质工程奖获奖名单1.jpg

2020—2021年度国家优质工程奖获奖名单2.jpg

2020—2021年度国家优质工程奖获奖名单3.jpg

2020—2021年度国家优质工程奖获奖名单

烟塔工程全貌.png

烟塔工程全貌